![]()
Terraform is an automation tool from DevOps that DevOps engineers who work both on-premise & the Cloud just can’t get enough of! Plus it creates lots and lots of job opportunities.
Today I’m going to talk about a few basic concepts that you must know…

Basic Workflow
The workflows of Terraform are built on top of three key steps: Init, Plan, and Apply.

- Init – This is where you initialize your code to download the requirements mentioned in your code.
- Plan – In this, we create an execution plan, determine what needs to be done & validate the config files of the directory.
- Apply – This is where the current directory is scanned for the configuration and required changes are applied.
Providers
Terraform providers are like extensions that allow Terraform to talk to different infrastructure platforms and Cloud services.
They help Terraform create and manage resources, such as virtual machines, storage, databases, and more, in a consistent and automated way.

Resources
Cloud Providers provide various services in their offerings, they are referenced as Resources in Terraform. Terraform resources can be anything from compute instances, virtual networks to higher-level components such as DNS records. Each resource has its own attributes to define that resource.
AWS Resources:

Azure Resources:

Modules
A module is a container for multiple resources that are used together. So, if the user needs information about the resources that a module creates, the module must be explicitly stated.
For example. Azure Kubernetes Service.
=> In interviews, you’re often asked, which module did you use while deploying Kubernetes on Cloud?
Ans. Azure Kubernetes Services module for resources such as App Gateway, and Virtual Machines.

Variables
In Terraform, we can use variables to make our configurations more dynamic. This means we are no longer hard-coding every value into the configuration.
Terraform has input and output variables, it is a key-value pair.
- Input variables are used as parameters to input values at run time to customize our deployments.
- Output variables are return values of a terraform module that can be used by other configurations.

Data Source
Data source performs a read-only operation. It allows data to be fetched or computed from resources/entities that are not defined or managed by Terraform or the current Terraform configuration.

Workspace
Workspaces in Terraform are simply independently managed state files. A workspace contains everything that Terraform needs to manage a given collection of infrastructure and separate
Workspaces function like completely separate working directories. We can manage multiple environments with Workspaces.

State File
Terraform records information about what infrastructure is created in a Terraform state file. With the state file, Terraform is able to find the resources it created previously, supposed to manage and update them accordingly.

Remote State File
With remote state, Terraform writes the state data to a remote data store, which can then be shared between all members of a team. Terraform supports storing state in Terraform Cloud, HashiCorp Consul, Amazon S3, Azure Blob Storage, Google Cloud Storage, Alibaba Cloud OSS, and more.

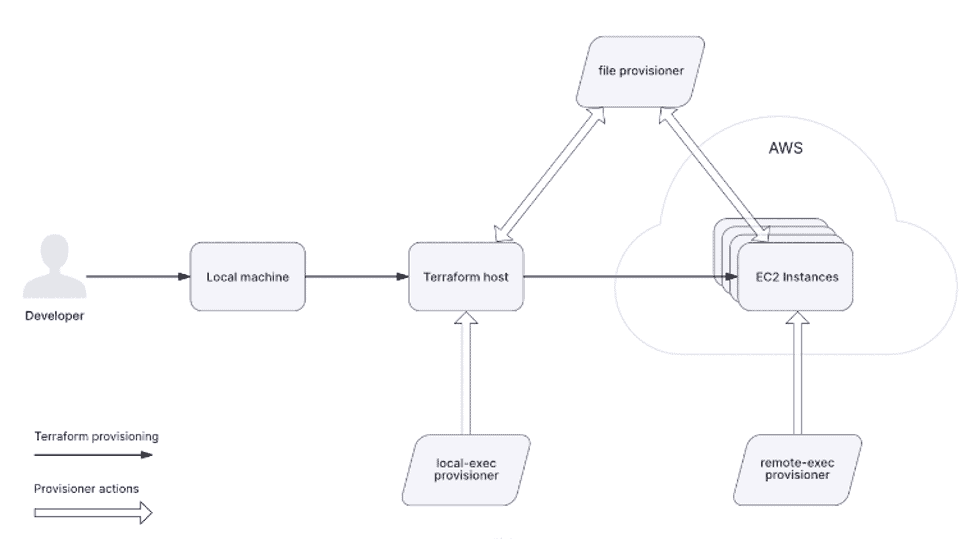
Provisioners
You can use provisioners to model specific actions on the local machine or on a remote machine to prepare servers or other infrastructure objects for service.
Provisioners are used to execute scripts on a local or remote machine as part of resource creation or destruction. Provisioners can be used to bootstrap a resource, cleanup before destroy, run configuration management, etc.

Benefits of Using Terraform
There are several benefits to using Terraform, including:
- Reproducibility: Terraform configurations are declarative, which means that they can be used to reproduce infrastructure environments. This is useful for development, testing, and production environments.
- Consistency: Terraform can be used to create and manage infrastructure on multiple cloud providers. This helps to ensure that your infrastructure is consistent across different environments.
- Auditability: Terraform configurations can be used to audit infrastructure changes. This can help to ensure that changes to infrastructure are made in a controlled and auditable way.
- Cost savings: Terraform can help you to save money on cloud costs. This is because Terraform can help you to optimize your infrastructure usage and avoid overprovisioning.
Conclusion:
Understanding these important Terraform concepts is essential for successfully leveraging its power in infrastructure provisioning and management. By adopting Infrastructure as Code, leveraging providers and resources, managing the state effectively, utilizing modules, mastering the plan, and apply commands, you can harness the full potential of Terraform. With its ability to automate infrastructure deployment, Terraform plays a vital role in modern DevOps practices and empowers teams to build scalable, reliable, and reproducible infrastructure environments.
Frequently Asked Questions
Is Terraform limited to a specific cloud provider?
No, Terraform is not limited to a specific cloud provider. It supports a wide range of providers, including popular ones like AWS, Azure, GCP, and more. Terraform's flexibility allows you to manage resources across multiple providers simultaneously or focus on a single provider, depending on your infrastructure requirements.
Can Terraform be used for existing infrastructure or only for new environments?
Terraform can be used for both existing infrastructure and new environments. It is designed to manage infrastructure resources in a declarative manner, regardless of whether they already exist or need to be provisioned from scratch. Terraform analyzes the current state of the infrastructure and applies the necessary changes to achieve the desired state.
Can Terraform be used in a team or collaborative environment?
Yes, Terraform is well-suited for team and collaborative environments. With its Infrastructure as Code approach, Terraform enables version control, code review, and collaboration among team members. The state file can be stored remotely, facilitating concurrent infrastructure changes by multiple team members. Terraform also provides features like workspaces to separate and manage different environments within a project.
Related/References
- HashiCorp Infrastructure Automation Certification: Terraform Associate
- HashiCorp Certified Terraform Associate-Step By Step Activity Guides
- Install Terraform in Linux, Mac, Windows
- Why Terraform? Not Chef, Ansible, Puppet, CloudFormation?
- Terraform Providers Overview
- Terraform Variables – Terraform Variable Types
Join FREE Class
🚀 Master Terraform & DevOps to get High-Paying Jobs! 🔥 Join our EXCLUSIVE Free class! 🚀
Get your hands dirty with lots of projects and labs based on Terraform and DevOps in our Program.Click on the below image to Register for Our FREE Class Now!
